
MCFT Gas Manual - July 2025
Introduction
Similar to the Grenfell Tower fire in 2017 that led to introduction of The Building Safety Act 2022 to improve building safety standards and accountability in the construction industry, the Ronan Point explosion in May 1968, prompted a review of building regulations and brought in stricter guidelines around gas. Corgi registration (initially voluntary) introduced in 1970, the Gas Act in 1972, compulsory engineer registration in 1990, the Gas Regs in 1998, Gas Safe taking over from Corgi in 2009, Gas Regs amended in 2018.
Thankfully, gas explosions are rare, but they can be very dangerous with 12 deaths and 178 injuries in the last 5 years.
The most common fatalities as a result of gas arise from carbon monoxide poisoning; perhaps as a result of regulation and enforcement, I am not aware of any fatalities in commercial kitchens. The Health and Safety Executive (HSE) reports that around 7 people die each year from CO poisoning related to gas appliances and flues.
Our mission is to keep the gas equipment and premises we service safe and compliant, for our customers but also for our colleagues. We will apply the latest iteration of the regulations and inform, understand and help wherever this provides operational challenges; where lives are at risk, safety will take precedence.
David Meacock
July 2025
Service and maintenance
We see our role as providing the following:
Safety
- Foremost, our customers want to know that their equipment and location is safe, compliant and being used correctly – and that the service provider is competent and safe.
Efficient
- Given cost considerations as well as the Planet, that it’s operating correctly and not wasting utilities
Effective
- That equipment should work to spec – that it will actually boil a pan of water
Appropriate
- That equipment is fit for purpose and being used correctly
Reporting
- Comment on condition & recommendations
- To provide advice and guidance on expected life of asset and replacement.
Guidance
- From insight into regulations to selection of equipment
Legislation and Guidance
Summary of legislation interfacing with the Gas Safety Regs
The principal legislation on Gas in the UK are the Gas Safety (Installation and Use) Regulations 1998. Clarification and guidance is issued by the Health & Safety Executive, the Institution of Gas Engineers & Managers and, in some cases, by Gas Safe, the official register for all Gas Engineers.
Frustratingly, these last have continued the prevarication displayed by their predecessors at CORGI, usually backing out of difficult situations with the wriggle phrase “it’s down to the judgement of the engineer”. Which only leads customers to think that they can hire a different engineer to offer a more favourable opinion.
The principal aspects are:
- that installation and maintenance should be carried out by registered and competent persons
- that equipment should be compliant – UKCA/CE marked.
- that equipment should be maintained at annual intervals
- that the principal risks are explosion and carbon monoxide poisoning – and to that effect, “adequate” ventilation is a must – and has been a requirement since 2001.
Some years ago, we attended a Livery Company in the City of London for a first PPM service – our very first visit.
To our surprise, we could identify not a single means of gas isolation in the kitchen. The nearest isolation was outside in the corridor, lifting a carpet to access a trapdoor to the basement and a control valve by the incoming main. The regulations require that there be “readily accessible means of isolation” – clearly this was an At Risk situation, normally requiring shutting down the supply until rectified. We consulted Gas Safe who confirmed that prognosis.
Understandably, the customer, with significant function bookings over the next week, sought clarification from Gas Safe: “it’s been like that for 40 years, what’s suddenly changed?” “the previous gas engineers never said anything about it, how are these coming in and throwing their weight about?”. And the law is such that it’s the customer’s risk, nothing which engineers can impose. If the customer chooses to “manage that risk”. So the helpful people at Gas Safe agreed with the customer that he could continue to use his kitchen – and we were unceremoniously shown the door.
Many customers may not be aware that there are specific qualifications needed for different types of appliance – not just between domestic heating or laundry and catering, but within catering, there are 5 appliance categories. Not to mention separate modules for LPG or for different pipe sizes.
Gas engineers, even if they have the knowledge, will not be able to work on appliances not covered by their Gas Safe registration – or risk criminal prosecution including prison.

At Southwark crown court on Tuesday, The Churchill Group pleaded guilty to a health and safety breach as “gas installation pipework had not been maintained over a long period of time by a competent ‘gas safe’ registered person and this led to a gas explosion”. Hyatt Holdings had earlier admitted two breaches of health and safety laws by failing to risk-assess or maintain the gas pipes, leading to the explosion which “seriously injured a person working there, causing further injury to at least two others working there, and putting at risk those guests staying in the 430-room hotel, those visiting it, and other subcontractors working there”, according to the charge.
User Limits – do not touch!
Similar to refrigeration systems, users and site teams without the relevant qualifications may not break into pipework or devices. That is the whole purpose of the Gas Safe registration system.
Specific restrictions
May not alter gas pressures – we have seen instances of chefs altering gas pressures in order to produce a bigger flame – could result in criminal prosecution.
May not change any components in the gas system – from pipework, hoses, valves, injectors.
May not bypass safety devices including ventilation interlock systems and including Flame Failure Devices.
What can you, as the user, do?
Appliances can be disconnected – safely – for cleaning: the bayonet connection and safety chain can be disconnected for short periods by the user, for example to facilitate cleaning. The hose and the safety chain must be reconnected before use.
Readily removable components – pan supports, burner caps, oven inner panels – can be removed for cleaning as long as reinstated. Anything which requires tools for removal may not be removed other than by a qualified Gas Engineer.
Gas chargrills can be emptied to allow cleaning and replacement of lava rock as long as all are reinstated and reseated as previously.
On occasions, fire bricks in salamander grills may be accidentally dislodged – these can be reinstated and reseated.
NB where appliances are moved, if on legs, users should ensure that the legs are stable and undamaged and, if on castors, that the brakes are re-applied before use.
If you’re thinking of doing it yourself… DON’T
In recent years, at a prestigious, heritage site in London, we came across gas fittings installed by the local site team. Unfortunately, if you install a gas hose the wrong way around, when the hose is disconnected, you allow the escape of gas. Thankfully, we came across it in time but it’s an example of where well-intentioned “have-a-go” might have had catastrophic consequences
At a major food production facility in the North of England, with a significant local team of technicians, one of them had stepped forward to install two fryers – how difficult could it be? Surely just spanners and grips. Well, yes, but a) the installation has to conform to regulations – in this case the overhang of the ventilation canopy – which it did not, and b) the installation must be checked for gas tightness – and it hadn’t, with a significant pressure drop.
On a significant pharmaceutical site in Surrey, one morning that the chefs reported the ovens were not lighting, the local site team chose to bypass the ventilation interlock. A short time after, when a chef when to light an oven, there was a significant explosion and the chef was thrown backwards. It turned out that the weep detection system had detected a leak and had shut the gas supply down. The site engineer had, by not checking the cause of the fault, re-enabled the leak and the consequent explosion.
The consequences of these incidents might have been catastrophic – and might have resulted in jail terms for the individuals committing the breach.

Many will be familiar with the requirement for domestic heating to be vented directly to atmosphere. It should also be obvious that most gas catering equipment is not vented directly to atmosphere but discharges into the kitchen. Thus the imperative to have “adequate ventilation”. Introduced in 2001, the regime has been in place long enough that the initial challenge (“the previous company never condemned our ventilation system”) has largely been accepted.
Frustratingly, this is still a grey area – whilst there are clear guidelines for air quality testing and acceptable limits, there is a degree of fudge, for example on interlocking: if a customer Chooses to “manage the risk” by having a “safe system of work” which might be a simple as a sign asking for the ventilation to be on. (This will not suffice in a residential building.)
On the other hand, there are clear rules that canopies should overhang new gas appliances by 300mm in order to capture those exhaust gases.
MCFT will always seek to advise and implement best practice.

Some years ago, we were called to a school where kitchen staff were complaining of headaches and dizziness. This was January, there was no heated supply air – so when the extract was on, pulling in the windows, the kitchen got too cold. So they switched the ventilation off.
Cleaning
There are a few key issues to be mindful of when cleaning gas appliances – although manufacturers instructions are generally unhelpful (clean, when cold, with damp cloth…!)
- Only remove items which can be removed without tools
- Do not use corrosive chemicals
- Reinstate all items as they came off
- Whether removed or in-situ, do not block burners or pilots assemblies. One classic cause of this is over-enthusiastic cleaning – in the process, throwing water and cleaning chemicals everywhere.
- Do not throw cold water (in some cases, ice) onto hot surfaces in order to clean – it will end up cracking, buckling or warping cast iron as well as stainless steel.
- Do not use silver foil to cover drip trays – still less, as seen here, flues - This would be classed as an illegal modification of an appliance and in breach of gas regulations. At best this will reflect too much heat onto appliances, at worst it will restrict the flow of air and good combustion. If applied to flues, the oven – or any other appliance – they will impede free movement of air, essential for proper combustion, whether being drawn in or being vented.
Gas safe register & modules
Given the safety implications, competence in dealing with gas appliances is tightly monitored in the UK. Firstly, by a scheme of clear separation of appliances, gases and enabling works, secondly by formal training and assessment against those different standards, with competence being re-trained, updated and re-validated every five years.
This is not a cheap process, not least in the time spent “off the road”. And the consequences of straying from approved accreditation are a criminal sentence – often including a prison sentence.
To work on commercial catering gas appliances, engineers typically need a Core Commercial Catering Gas Safety qualification, such as CCCN1, followed by additional qualifications for specific appliances like COMCAT1-3. These qualifications ensure engineers can safely install, commission, service, and repair a range of catering equipment.
Core Qualification:
- CCCN1 (Core Commercial Catering Gas Safety): This is the foundational qualification, often a prerequisite for other commercial catering qualifications. It covers general safety principles and practices for commercial gas work.
Additional Qualifications (Elements):
- COMCAT1: Cooking ranges, ovens, grills.
- COMCAT2: Water heaters, boilers, and similar appliances.
- COMCAT3: Fryers, griddles, and other appliances.
- COMCAT4: Fish and chip ranges (MCFT techs do not hold this qualification)
- COMCAT5: Forced draught burner appliances including combination ovens
In addition, as a result of the range of work and installations we are exposed to, we seek to have a proportion of our team qualified to work on:
- LPG appliances - CONGLPG1PD: Core changeover from natural gas to LPG core in Permanent Dwellings / CoNGLP1 LAV: Core changeover from natural gas to LPG core in Leisure Accommodation Vehicles. / CoNGLP1 RPH: Core changeover from natural gas to LPG core in Residential Park Homes.
- Domestic appliances in commercial premises - CKR1 (When resitting COMCAT1 CKR1 is no longer required)
- ·Pipe work - TPCP1 / 1A - Testing and Purging of Commercial Pipework
See Appendix
So is your central heating is not working – or you main incoming supply needs upgrading, we are simply unable to help – by law, not by intransigence.
The core categories are listed on the Gas Safe cards which are issued to our technicians, full details can be checked on line. Check Gas Safe registered technicians.

Training and Competence
In addition to the statutory gas competence requirements, most gas equipment will have some form of electrical connection. Bizarrely, whilst domestic installers would need Part P registration, there is no legal requirement in the UK for catering technicians to have any form of electrical qualification.
MCFT make sure that all technicians are a) safe and b) competent to fulfil their roles. To that end, initial online training is supplemented very quickly by classroom and practical work leading to assessment and qualification to work on electrical equipment. This is as revisited every five years , in line with gas qualifications. NB the oft-quoted “18th Edition” qualification teaches the current wiring regulations – not safe working or useful fault-finding.
For further information, see the MCFT Electrical Manual.
Further competence and qualifications are required in safety, in particular risk assessment but including asbestos, manual handling, working at height and driving.
Audits are carried out following remedial and planned maintenance visits to ensure that work has been carried out to standard – and in-service workplace assessments are carried out on an annual basis.
Finally, there is a comprehensive programme of information on commercial awareness – looking after customers, equipment insights, sustainability and lean working.
Tools and test equipment
Technicians provide their own hand tools and the company provides the key test equipment.
In addition to electrical test equipment (see Electrical Manual), this would include:
- Manometer – either U-tube or, increasingly digital
- Kane 458 flue and air quality analysers – essential for setting up gas combination ovens and room air tests.
- Digital gas “sniffers” as well as leak detection spray
For installations, see below on materials, suitably-trained technicians will use a pipe threader to fabricate pipework runs.

Materials
One area which can lead to contention is the use of appropriate materials.
Pipework
Whilst copper is allowed for gas supplies, we see two main hazards with copper installations:
- Compression fittings. With movement and heat, these can and do loosen – and it’s not water coming out, it’s flammable gas.
- Copper is weak – especially if used in vulnerable situations – where appliances can be pushed back against the pipework or pulled out on a flexible hose.
Our strongly held position is that gas installations should only be run in malleable iron (NB LPG should be run in galvanised to avoid corrosion.)
Flexible Hoses
The company standard is Dormont yellow hoses, articulated where appropriate (domestic hoses use a different bayonet fitting and are no longer to standard in commercial premises - BS669-2). It’s important to note that hoses should hang in an unstressed U-shape without touching the floor. This should:
- Minimise the possibility of mechanical failure through kinking,
- In the event of a poor connection, the hose should drop out of the bayonet fitting, sealing any escape
- The hose will not come in to contact with potentially corrosive cleaning chemicals.
Any discrepancies will be noted on a Gas Certificate.
Copper compression fittings plus flexible hose – recipe for disaster. (Major corporate offices, 2021.):

The restraining devices are designed to be shorter than the length of the gas hose, and can withstand a minimum tensile load of 500kg. The restraining device must be fitted to prevent damage to gas hose assembly, and must not be attached to gas supply pipes, to the gas hose assembly, or to any point which is insufficiently anchored.
Installations & replacement equipment
Capacity
The first issue to raise about installations is the question of capacity: gas appliances require a specified pressure in order to operate safely; if the supply is insufficient, the burners will not operate correctly and, along with reduced effectiveness, there will be a higher risk of carbon monoxide.
On a reasonably regular basis, we come across installations where the supply is inadequate – to which the formal response is that appliances have be taken off and supplies capped off until the correct pressure has been restored or upgraded.
Some years ago we were working in a sports club. Over the years, with success and higher standards, facilities and demands had increased. Not only for more heating for the showers but for more catering.
Operators (and electricians?) tend to be more aware of electrical capacity issues – so equipment keeps getting added to the gas rail in the kitchen – until it’s obvious that the burner flames on the range go down every time the heating kicks in.
The only answer is a bigger supply.
Location
From time to time, customers request that fryers or a grill are located on the end of a suite with adjacent pedestrian movement. Or that grills with open flames are adjacent to fryers – with consequent fire risk. MCFT will not install equipment in locations where the appliance(s) pose a hazard.
Fabric
Depending on the appliance and the building fabric, there can be instances of scorching and possible fire, for example below an oven onto a vinyl floor or to adjacent wall surfaces. Insulated stainless steel sheeting should be used if there is no way of ensuring a sufficient air gap to provide insulation. Such ‘signs od distress’ should be recorded and actioned as ID if there is no sign or record of the issue being previously resolved.
Plinths
When installing gas ranges on plinths – and in spite of the requests by consultants who should know better – it’s essential that gas appliances breathe – they cannot therefore be mastic sealed to a plinth, air gaps must be maintained.
(MCFT would strongly counsel against a) bespoke one-piece ranges – for lack of future flexibility – and b) fixed installations of any appliances – for difficulty of cleaning. Mobile or moveable modular equipment every time – heavy or light duty. It can still be suited and design-conscious.)
Fire suppression
Where appliances are being changed or added, existing fire suppression systems (typically Ansul) will need to be reconfigured. This is something which must be carried out by the recognised and approved installers before the equipment is used. (Insurance policies may not be valid until implemented.)
Earth equipotential bonding
Most gas appliances now have electrical supplies and most installation instructions will call for earth bonding. Where existing earth connections are available, MCFT will connect; where there are none, this responsibility will fall to the customer’s retained fixed-wiring contractor.

See also Ventilation requirements below
Ventilation
As noted above, the nature of open-flued appliances in commercial kitchens means there is a significant risk from the products of combustion – Carbon Dioxide and Carbon Monoxide. The solution, introduced in 2001, is to have demonstrably “adequate” ventilation.
In the day, that was any range of roof lights or fans in windows; now it’s a ventilation system interlocked with the gas supply (such that if the ventilation is not working, the gas supply does not run) and performing such that the local reading of Carbon Dioxide around the range does not exceed 2800ppm. (5000ppm is classed as immediately dangerous and appliances should be immediately isolated - test instruments have to be calibrated and the test results documented.)
In the past, there were instances where interlocks had keys to allow them to be over-ridden; these are no longer permitted.
Overhang
NB Ventilation canopies must overhang all the gas appliances by 300mm and 600mm from the front of the appliance for Combi ovens and some steam proving ovens.
Safe System of Work (for installations pre 2001)
It is possible to circumvent the need for an interlocked ventilation system, for installation pr 2001, by implementing a “Safe System of Work” – in effect requiring the operators to perform the function, typically instructed by a sign on the wall.
MCFT do not recommend this solution and would strongly advocate that, for the relative small cost (sensors, solenoid valve, labour), a mechanical system is much more appropriate.
It should also be noted that this solution cannot be used in residential situations.

Too much air
An occasional and usually difficult to resolve issue, is too much air: supply air, typically from canopy grilles, blows out pilot lights and appliances cut out. This can be on ranges or salamander grilles. It can be troublesome to identify and solutions range from deflector guards around the pilot to blanking off the offending supply.
Grandfather’s rights
There will be instances where appliances can be swapped out on a like-for-like basis but a change of appliance (configuration, use or loading) will trigger an upgrade in other areas – interlocks etc. MCFT will advise options and alternatives in these situations. See next section.
Building Management Systems (BMS)
These sometimes control the ventilations system – sometimes on an automatic timer – and can lead to kitchen frustrations because the gas appliances won’t run until the extraction system is running – ensure co-ordination !
Grandfathers’ Rights – interlocks and others
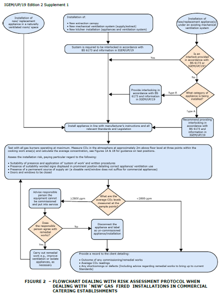
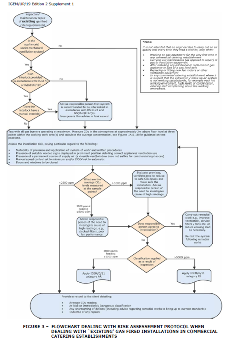
There is a permitted exception to the requirement for interlocked ventilation and gas supply – and that is where the installation fully predates 2001 and the duty-holder ensures that a safe system of work is implemented ie that at all times that gas is being used, the ventilation system in on. See Appendix 5 Figure 3 - Flowchart dealing with risk assessment protocol when dealing with `existing’ gas fired installations in commercial catering establishments. From IGEM/UP/19 Edition 2.
It is also possible to replace equipment in such situations on a strictly like-for-like basis. See Appendix 4 Figure 2 - Flowchart dealing with risk assessment protocol when dealing with `new’ gas fired installations in commercial catering establishments. From IGEM/UP/19 Edition 2.
The most important point is that it is the duty-holder – the asset owner or their appointed agent – who assumes responsibility for this approach:
- In full possession of the facts – including the consequences
- Taking ownership of the need for a ‘system of work” and written procedures
- Presence of suitably worded and prominent signs.
- Implementation of a monitoring system demonstrating that the ‘system of work’ is being applied.

To be clear, MCFT, as gas service technicians would not recommend this approach and cannot assist with the ‘system of work’, written procedures or signs – particularly because this might be viewed as condoning or taking partial responsibility for this approach.
The installation of an interlock is not normally invasive or expensive – some installations may benefit from a control panel but many can be effected with just a solenoid valve and a pressure switch. These will require an electrical supply; often these can be existing, on occasions, a new supply may need to be run (outside of MCFT scope of works). MCFT will be happy to quote for simple systems and to introduce specialists for more complex arrangements including integration to BMS.

Unsafe situations
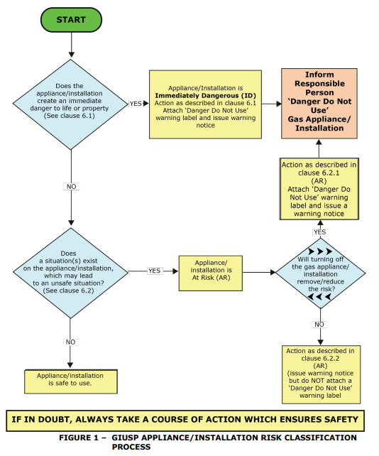
The industry reviews its unsafe procedures guidance regularly – The Gas Industry Unsafe Situations Procedure (GIUSP) now obsolete and replaced with IGEM/G/11 Edition 2 with amendments July 2022, June 2024 and July 2025.
There are two categories of Unsafe Situations – and then Observations, which might include pointing out when equipment is safe but has not been installed to current standards.

Immediate Danger
The obvious example of this would be a gas leak – there could an explosion – clearly supply needs to be isolated, sources of ignition removed, persons evacuated and appropriate authorities contacted.

At Risk
An AR appliance/installation is one which is potentially dangerous i.e. where one or more faults exist and which, as a result, may in the future constitute a danger to life or property. In general, the appliance/installation should be turned off with the responsible person’s permission to make the situation safe and a “Danger Do Not Use” label attached.
There are some exceptions where turning off the appliance/installation will not make the situation safer and shall be referred to a responsible person/organisation for resolution e.g., built over PE gas service pipes and LPG bulk storage vessels incorrectly sited. These exceptions do NOT require a “DANGER DO NOT USE” label to be attached. (IGEM/G/11 6.2.2)
NB note that in all circumstances, the gas technician must obtain permission/agreement from the gas user/responsible person: responsibility lies fairly and squarely with the responsible person – not the gas technician.
Observations
Up to July 2016, there was a further category “not to Current Standards”. This highlighted situations where, whilst not requiring immediate action, best practice had moved on and mindful operators might want to upgrade their installations when appropriate to do so.
Since 2016, this has been superseded by “Observations” – which might be on the overall situation of the kitchen or installation or on individual appliances. Our position is we will comment on, and record on the job sheet, any issues which might not reflect current best practice, either in installation, operation or use by the operators. However, two related NCS/Observations may result in an AR situation.
The Greyness of Safety in practice (in contrast to the 20/20 hindsight of regulators)
Within the last decade, we received a call at 9 am from a school to advise that, on starting that morning, one of the chefs thought they’d smelt gas – could we attend?
As it happens, it was a day we were carrying out Safety audits so two auditors and a gas technician duly arrived on site at 10am. The kitchen was in full operation with six chefs in a smallish kitchen, getting ready to feed 600 pupils for lunch. To the extent we could, we poked around the appliances along with the gas supply which were in use but could not identify a leak. Had the chef imagined the leak?
At 11am, we agreed with the school maintenance manager, that there was nothing more we could do, we would leave site and return at 2pm when the kitchen had closed after lunch.
We duly came back, quickly identified a slight leak on a pipework connection, nipped it up, tested, all good.
But what if that slightly loose connection, over the course of the morning, had worked further loose; during service, with the bustle and the noise, appliances being jostled, it was now letting by with no-one noticing? A joint decision – the maintenance manager, advised by the last gas “professionals” on site, had called it wrong, resulting in tragedy. Variations of this sort of judgement call are required to be made frequently.
Gas Certificates
Key to this process is the annual gas inspection which combines observations on the kitchen environment (especially ventilation) with detailed reports on each appliance.
To that end, we have developed the first digital solution combining SFG20 maintenance tasks with the CP42 Gas Safety Certificate – full visibility of all aspects of gas compliance.
One of the key tests of the gas certificate (alongside gas tightness) is that the levels of CO2 should not exceed 2800ppm when measured at specified points in the kitchen. If above this level, it may be that appliances can be isolated in order for the kitchen to conform. On occasions, this might mean the effective loss of a significant element of the kitchen operation.
We will always try and assist where possible – temporary electrical equipment hire (if sufficient electrical capacity) but we are not able to help with canopy and extract system alterations.
It may also be that gas supplies are insufficient for the demand of all appliances; this will require the isolation of appliances such that load is sufficient until the gas supply can be upgraded (by others).


Equipment - Appliances
Some notes on specific items of equipment, instructions and rights:
Equipment conformity
All equipment placed on the market must be marked to confirm it has been designed and tested to meet relevant harmonised standards, UKCA in the UK, usually in conjunction with CE marking for Europe. Make sure all new appliances conform.

Historic ranges
We are privileged to look after a number of historic ranges, still in use. Some have had flame-failure devices (FFD’s) retro-fitted, some have not. Our inspection would consist of a visual inspection, a tightness test and air quality tests. Important to note that is the customer (the responsible person) will make the decision to continue to use appliances which do not have the benefit of modern safety devices.
Pressure vessels – including water boilers
We see fewer of these now, not least because they’re unpleasant to use (spitting boiling water at you) but also because they incur significant maintenance costs in requiring an annual insurance inspection. For these inspections, we attend at the same time as the inspector, dismantle the boiler for the inspection and then re-assemble using new gaskets.
Appliances not requiring ventilation
(eg gas water boilers and gas hot cupboards)
If the appliance has a rating of less than 7kw, the regulations allow burnt gases to be “room dispersed”. In reality we see fewer and fewer such free-standing equipment. (And it was often the case that stock pot stoves were located outside of a canopy – that would no longer be compliant.)
Rotisserie
By contrast, there are show-piece gas-fired rotisserie units which must have “adequate” ventilation.
Pizza ovens
Particular note to allow supply of fresh air to allow burners to operate.
Boiling pans – water-jacketed
Make sure jackets are topped up with ionised water – or there will be expensive repairs !
Conveyor ovens
In additional to usual precautions, ensure that conveyors can move and cannot trap food where it may block and catch fire.
Traditional gas ovens
Never ideal for baking – always uneven heat distribution.
Relying on power ratings
2 pizza ovens with the same ostensible rating may have significantly different performance – heat recovery and retention will likely depend on design and materials as well as burners.
Solid Fuels
In recent years, there’s been a trend towards indoor use of solid fuels – wood & charcoal : pizza ovens, indoor barbecues, indoor charcoal ovens.
Whilst straightforward from a maintenance point of view, these pose significant risks and some customers have not been aware when they “jumped on the bandwagon”
- Production of carbon monoxide
- Sparks from the fuels being burned
- Very high temperature exhaust fumes
User training
From a maintenance point-of-view, there are few moving parts but good housekeeping and user practice is essential to avoid damage from cleaning.
Components which need checking include:
- Door rope seals
- Glass and glass seals
- Air intakes, fire bricks and baffle plates
- All connections and fire cement seal
- Temperature gauges
Ventilation
Operators may also not be aware of the specific needs for ventilation – wood burners must be completely separate system.
Carbon monoxide
The HSE specifies a mandatory need for commercial grade carbon monoxide alarms. In the event of a power failure effecting the extraction canopy, the area must be evacuated until 15 minutes after the extract has been re established as the fuel will continue to burn and produce CO /CO2.
MCFT position
Whilst these may be focal points in traditional hospitality operations, their use in corporate, education or healthcare environments is a questionable risk for low return. The operator will need to have significant controls and training in place. We would not recommend.
Links
Appendix 2 – useful Links & further information
HSE links
Gas Safety Regulations 1998 (amended)
Catering Information Sheet 10 : Ventilation in Catering Kitchens
Catering Information Sheet 17 : Safety during emptying and cleaning of fryers
Catering Information Sheet 23 : Gas safety in catering and hospitality
Gas Safe
And a simpler, shorter list from Specialist Gas Assessment Services
IGEM
Institution of Gas Engineers and Managers
IGEM/G/11 Edition 2 Gas Industry unsafe situations procedure
IGEM/UP/19 +A: Design and application of interlocks on gas appliances in catering establishments
(updates HSE Catering Information Sheet 23 – above – and Gas Safe Technical Bulletin 140)
British Standards
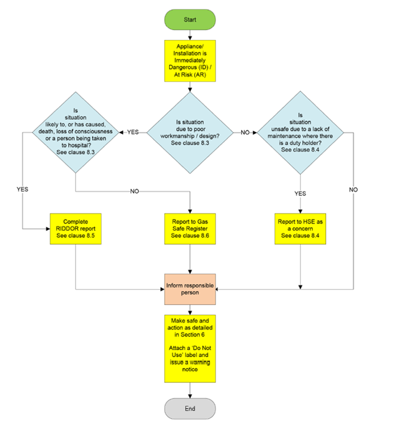
Appendix 3 - RIDDOR
Gas Safe register reporting flow chart:

WHEN AND HOW TO REPORT UNDER RIDDOR – To be reported by Gas Safe Registered Engineer
For:
RIDDOR 11(1) – notify HSE without delay (i.e. within 2 hours of attending the incident) and send online report within 14 days of incident.
RIDDOR 11(2) – send online report to HSE within 14 days of discovery.
Online reports should be submitted via HSE’s RIDDOR web site at:
(http://www.hse.gov.uk/riddor/report.htm). The web site provides a telephone number for reporting RIDDOR 11(1) deaths and injuries.
HOW TO REPORT UNSAFE SITUATIONS DUE TO POOR WORKMANSHIP WHICH ARE NOT REPORTABLE UNDER RIDDOR
Gas related unsafe situations that do not meet the requirements of RIDDOR can
be reported to Gas Safe Register online, see:
https://www.gassaferegister.co.uk/engineer/resource-hub/gas-industry-unsafesits/
Or they can be reported to HSE online, see:
http://www.hse.gov.uk/contact/concerns.htm
Appendix 6 How it works
Flame Failure Devices:
Thermocouple: this, when heated should generate around 25- 30Mv using a bimetallic ‘hot’ tip. This then is sufficient to hold open a gas valve via a small electromagnet inside.
Flame rectification: a single or duel purpose probe which may include the HT ignition spark. This is supplied with a low voltage AC current, when the burner is lit the AC current from the probe is half rectified to DC and the signal returned to the control box identifying the flame on the burner is established. Due to our AC current operating at 50Hz the flame can be checked 50 times per second. In the event of flame failure, most units will try to reignite the burner prior to it going to ignition lockout.
Gas interlocks and pressure proving systems:
An interlock normally consists of 2 fan systems, one for extract and the other for the ‘make up’ air. Fans can be proved to function by 3 methods.
- Pressure proving
- Air flow measurement
- Fan power proving
The interlock should not have any option to bypass this function. The gas solenoid should only operate once both fans are proved to be functioning.
CO and CO2 monitoring linked to the interlock can also be provided.
Gas appliances all function differently and engineers should always consult the manufactures instructions prior to working on them.
Any forced draught burner should be CO2 / CO level checked as per the manufacturer’s instructions. This may involve multiple tests on multiple burners on both high and low fire rates
| Purpose | |
|---|---|
| AIV - Automatic Isolation Valve | Valve which closes automatically in response to an external signal. |
| ECV - Emergency Control Valve | Valve for shutting off the supply of gas in an emergency, intended for use by a consumer of gas and being installed at the end of a service or distribution main. |
| FFD - Flame Failure Device | Safety mechanism in gas appliances that automatically shuts off the gas supply if the flame is extinguished. This prevents the dangerous buildup of unlit gas, which could lead to explosions or fires. |
| Injector | Forced Draught burner: Device in which gas is entrained by the action of a jet of air to produce a gas/air mixture. |
| Atmospheric: Device in which air is entrained by the action of a jet of gas to produce a gas/air mixture. | |
| LPG - Liquid Petroleum Gas | A fuel made up of flammable hydrocarbon gases, primarily propane and butane, that can be easily liquefied by pressure or cooling for storage and transportation. It's commonly used for heating, cooking, and as a fuel for vehicles. |
| Thermocouple | A thermocouple in a gas appliance acts as a safety device. It monitors the pilot light's flame and automatically shuts off the gas supply to the main burner if the pilot light goes out. This prevents dangerous gas leaks from accumulating in the appliance or the surrounding area. |
| Thermopile | A thermopile's primary function is to act as a safety device by detecting the presence of a pilot light flame. It generates a small electrical voltage when heated by the pilot flame, which is used to keep the main gas valve open. If the pilot flame is extinguished, the thermopile voltage drops, causing the gas valve to shut off, preventing gas from flowing into the appliance when there's no flame to ignite it. |
| Thermostat | A thermostat is a regulating device component which senses the temperature of a physical system and performs actions so that the system's temperature is maintained near a desired setpoint. Thermostats are used in any device or system that heats or cools to a setpoint temperature. |
| Venturi | The gas burner venturi is a critical part of a gas appliance. It uses the principles of fluid dynamics to mix air and gas effectively for efficient and complete burning, thus reducing harmful emissions and increasing heat output. |
| Fault | Cause / Implication |
|---|---|
| Blocked/ oversized jets | Poor maintenance, incorrect jets fitted, incorrectly cleaned with needle etc. |
| Blocked pilot | Service required, food and grease issues |
| Thermocouple failed | Replace thermocouple / Tap/ Mag capsule/ not locking out in the required time |
| No gas | Blockages, failed gas solenoids, Isolators turned off, gas supply/meter issue |
| Low/ High Gas pressures | Faulty controls or regulators, booster pump issues |
| Primary air restricted | Tin foil on/ in appliances, vitiation from other burners |
| Restricted flue systems | Debris/ damage |
| Burners not serviced to manufacturer’s instructions | Poor CO/ CO2 readings or failure to light |
| Interlocks not working/ bypassed | ID, RIDDOR if bypassed |
| Safety devices bypassed | RIDDOR and ID |
| Standard Catering Quals | Add-ons (as required by region and team) |
|---|---|
| CCN1 | Core Domestic Catering Gas Safety |
| CCCN1 | Core Commercial Catering Gas Safety |
| CODNCO1 | Changeover Domestic to Commercial |
| COMCAT1 | Cooking ranges, ovens, grills. |
| COMCAT2 | Water heaters, boilers, and similar appliances. |
| COMCAT3 | Fryers, griddles, and other appliances. |
| COMCAT4 | Fish and chip ranges |
| COMCAT5 | Forced draught burner appliances including combination ovens |
| ICPN1 | Installation of Commercial pipework |
| TCPC1 | tightness testing and purging |
| TCPC1A | tightness testing and purging inc LPG over 35mm |
| CKR1 | Domestic Gas cooking appliances (When resitting COMCAT1 CKR1 is no longer required) |
| LEILP1 | Domestic leisure LPG equipment |
| CoCATA1 | Changeover Domestic to Commercial Catering |
| CoNGLP1 PD | Core changeover from natural gas to LPG core in Permanent Dwellings |
| CoNGLP1 LAV | Core changeover from natural gas to LPG core in Leisure Accommodation Vehicles |
| CoNGLP1 RPH | Core changeover from natural gas to LPG core in Residential Park Homes |















